跨境电商出海TikTok运营新手指南
Jeff
3435 阅读

新手做跨境电商TikTok运营,如果没有明确的思路,往往会付出了大量的时间和人力成本却不见成效,作为一位五年跨境电商TikTok运营从业者,今天为大家整理了一份新手指南。
TikTok 运营核心:内容–商品–服务–营销
跨境电商想在 TikTok 上做好运营,核心就是用好(PEAKS) “好内容–好商品–好服务–好营销” 这一整套闭环,通过系统打法持续放大品牌与销量。
一、TikTok 运营要先明确定位与整体策略
- 围绕 “好内容、好商品、好服务、好营销” 四个维度搭建整体运营框架,用内容驱动增长,用数据持续迭代优化。
- 针对目标市场(如美区)提前完成 账号定位、受众画像与价格带规划,形成清晰的人群与产品匹配关系。
- 结合平台诊断工具,对账号与店铺进行 周期性体检,找出流量与转化的瓶颈点并持续优化。
二、好内容:打造持续出爆款的优质内容池
想在茫茫的短视频中,获得推流的机会,优质短视频内容是重中之重。
- 搭建 多样化内容矩阵:包括真人出镜买家秀/卖家秀、对比测评、生活场景种草、卖点讲解等,满足用户 看得懂、信得过、想下单 的需求。
- 控制内容节奏与更新频率: 新账号建议 每周保持 3–7 天更新、每天 1–3 条视频,并根据数据表现不断调整选题与形式。
- 建立内容团队与流程: 起步期可由 1–2 人负责拍摄与剪辑;进入成长期与飞跃期后,逐步增加 脚本策划、主播、投放等角色,让效率与质量同步升级。

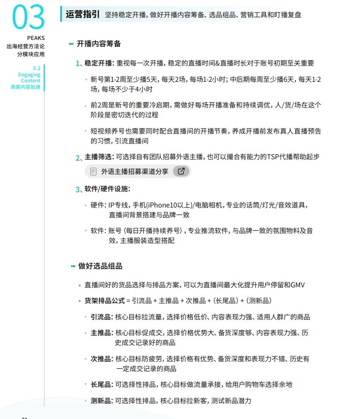
三、直播与选品:让直播间成为持续收款机
要提前布局商家直播,通过直播可以介绍自己的商品(或车间)和服务。
- 根据类目特点搭建直播间:
- 卖场陈列型:适合 SKU 多的店铺
- 试用展示型:适合美妆、家居、3C 配件等需要体验感的品类
- 新账号前两周建议 至少开播 5 天,每天 2 场,通过稳定开播频率培养用户心智,并快速积累直播数据资产。
- 直播与选品建议采用:
- 引流品 + 主推品 + 次推品 + 长尾品 + 测新品 的货架公式, 既能提升停留与转化,也为后续爆品孵化提供充足弹药。

四、好商品与好服务:提高转化与复购
- 商品端优先布局 中高价格 / 高品质 / 有内容特色与心智属性 的产品,并结合节庆与时令热点,提升客单价与利润空间。
- 完善商品基础信息:
- 标题关键词
- 高清产品图
- 多维度卖点描述 既利于搜索与推荐,也能提升点击与停留体验。
- 运营期间重点关注两大核心指标:
- 店铺体验分(SPS**)≥ 4 分**
- 账号健康评分(AHR)≥ 200 分以保障账号权益与流量不受影响。
- 做好物流保障:
- 精准库存管理:提高库存周转率,减少断货风险。
- 本地仓布局:在目标市场建立本地仓库,缩短跨境运输时间。
- 透明物流追踪:提供实时的物流追踪功能,提升客户满意度。
五、好营销与持续优化:放大生意规模
- 积极参与平台大促与品类活动(如新年、情人节等),做到 **“应报尽报”,借助平台流量实现 阶段性爆发**。
- 结合智能广告工具(如以 GMV 为目标的智能投放产品),在保证 ROI 的前提下,放大优质内容与直播间曝光。
- 搭建达人合作梯队:
- 头部达人:签约合作 + 爆品打造
- 中腰部达人:通过 AI 筛选历史 GMV
- 素人达人:低门槛批量铺量 再结合 GPM 等数据做优胜劣汰,实现规模化成长。
六、综合诊断与持续优化
- PEAKS生意综合诊断工具:利用即将上线的PEAKS生意综合诊断工具「PEAKS洞察」,对生意经营进行全面、高效的诊断,寻找机会点并持续优化。
通过遵循PEAKS出海经营方法论,商家可以在TikTok 平台上实现经营水平的显著提升。从优质内容的产出到高品质商品的选择,再到用户体验的提升和营销活动的放大,每一个环节都至关重要。只有不断优化和精进,才能在激烈的市场竞争中脱颖而出,实现生意的持续增长。